SEAGATE TECHNOLOGY, INC.
PEREGRINE CTL32GE-S, CTL96GE-S
|
Device Type |
External Tape Drive |
|
Interface |
SCSI-2 |
|
Format |
DAT |
|
Sustained Transfer Rate |
400 KBPS (800 KBPS compressed) |
|
Size |
5.25 in. half height |
|
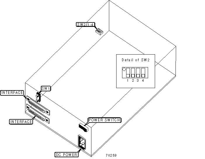
View |
Top |
|
USER CONFIGURABLE SETTINGS | |||
|
Setting |
Label |
Position | |
|
Drive mounted vertically |
SW2/1 |
On | |
|
Drive mounted horizontally |
SW2/1 |
Off | |
|
Automatic insertion of first cartridge enabled |
SW2/2 |
On | |
|
Automatic insertion of first cartridge disabled |
SW2/2 |
Off | |
| » |
Factory configured - do not alter |
SW2/3 |
Reserved |
| » |
Factory configured - do not alter |
SW2/4 |
Reserved |
|
SCSI ID SELECTION |
|
Note: SCSI ID is selected by activating SW1 until the desired number is displayed in the viewing window. |