SEAGATE TECHNOLOGY, INC.
SCORPION 96 STD696000N
|
Device Type |
External Tape Drive |
|
Interface |
SCSI |
|
Format |
DDS-2, DDS-3, DDS-DC |
|
Sustained Transfer Rate |
2,200 KBPS |
|
Size |
5.25 in. full height |
|
View |
Top |
|
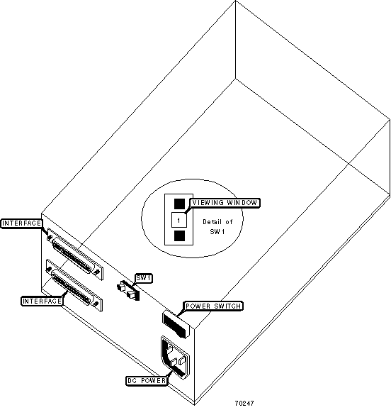
DRIVE SELECT ID |
|
Note : SCSI ID is selected by activating SW1 until the desired number is displayed in the viewing window. |
|
MANUFACTURERS RECOMMENDED MEDIA | ||
|
Tape |
Capacity Without Compression |
Capacity With Compression |
|
90 meter DDS-3 DAT cartridge |
8.0GB |
16.0GB |
|
120 meter DDS-3 DAT cartridge |
16.0GB |
32.0GB |
|
125 meter DDS-3 DAT cartridge |
48.0GB |
96.0GB |