EFA CORPORATION
P5TSVX-ATX
|
Processor |
CX M1/AM K5/Pentium |
|
Processor Speed |
75/90/100/120/133/150/166/200MHz |
|
Chip Set |
Intel |
|
Video Chip Set |
None |
|
Maximum Onboard Memory |
64MB (EDO supported) |
|
Maximum Video Memory |
None |
|
Cache |
256/512KB |
|
BIOS |
Award |
|
Dimensions |
305mm x 244mm |
|
I/O Options |
32-bit PCI slots (4), floppy drive interface, game/MIDI port, green PC connector, IDE interfaces (2), parallel port, PS/2 mouse port, serial ports (2), cache slot, IR connector, USB connectors (2), ATX power connector, line in connector, line out connector, microphone connector |
|
NPU Options |
None |
|
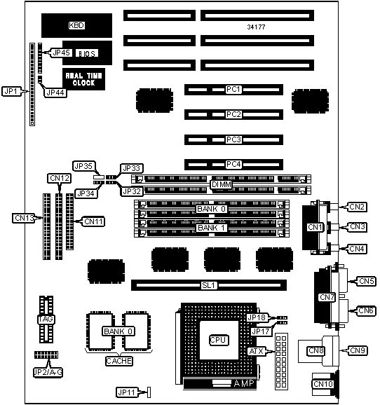
CONNECTIONS | |||
|
Purpose |
Location |
Purpose |
Location |
|
ATX power connector |
ATX |
IDE interface 2 |
CN12 |
|
Game/MIDI port |
CN1 |
IDE interface 1 |
CN13 |
|
Microphone in connector |
CN2 |
Power LED & keylock |
J45 pins 1 – 5 |
|
Line out connector |
CN3 |
External battery |
J45 pins 6 - 9 |
|
Line in connector |
CN4 |
Soft on power supply |
JP1 pins 1 & 2 |
|
Serial port 2 |
CN5 |
Green PC connector |
JP1 pins 3 & 4 |
|
Serial port 1 |
CN6 |
IR connector |
JP1 pins 6 - 12 |
|
Parallel port |
CN7 |
IDE interface LED |
JP1 pins 14 & 15 |
|
USB connector 1 |
CN8 |
Reset switch |
JP1 pins 21 & 22 |
|
USB connector 2 |
CN9 |
Speaker |
JP1 pins 23 - 26 |
|
PS/2 mouse port |
CN10 |
32-bit PCI slots |
PC1 – PC4 |
|
Floppy drive interface |
CN11 |
Cache slot |
SL1 |
|
USER CONFIGURABLE SETTINGS | |||
|
Function |
Label |
Position | |
|
» |
Factory configured - do not alter |
JP2/A |
Unidentified |
|
» |
Factory configured - do not alter |
JP2/B |
Unidentified |
|
» |
Factory configured - do not alter |
JP11 |
Unidentified |
|
» |
Factory configured - do not alter |
JP35 |
Unidentified |
|
» |
CMOS memory normal operation |
JP44 |
Open |
|
CMOS memory clear |
JP44 |
Closed | |
|
DRAM CONFIGURATION | ||
|
Size |
Bank 0 |
Bank 1 |
|
8MB |
(2) 1M x 36 |
None |
|
16MB |
(2) 2M x 36 |
None |
|
16MB |
(2) 1M x 36 |
(2) 1M x 36 |
|
24MB |
(2) 2M x 36 |
(2) 1M x 36 |
|
32MB |
(2) 4M x 36 |
None |
|
32MB |
(2) 2M x 36 |
(2) 2M x 36 |
|
40MB |
(2) 4M x 36 |
(2) 1M x 36 |
|
48MB |
(2) 4M x 36 |
(2) 2M x 36 |
|
64MB |
(2) 8M x 36 |
None |
|
64MB |
(2) 4M x 36 |
(2) 4M x 36 |
|
72MB |
(2) 8M x 36 |
(2) 1M x 36 |
|
80MB |
(2) 8M x 36 |
(2) 2M x 36 |
|
96MB |
(2) 8M x 36 |
(2) 4M x 36 |
|
128MB |
(2) 8M x 36 |
(2) 8M x 36 |
|
Note: Board accepts EDO memory. Banks are interchangeable. | ||
|
DIMM CONFIGURATION | ||
|
Size |
Bank 2 |
Bank 3 |
|
8MB |
(1) 1M x 64 |
None |
|
16MB |
(1) 2M x 64 |
None |
|
16MB |
(1) 1M x 64 |
(1) 1M x 64 |
|
24MB |
(1) 2M x 64 |
(1) 1M x 64 |
|
32MB |
(1) 4M x 64 |
None |
|
32MB |
(1) 2M x 64 |
(1) 2M x 64 |
|
40MB |
(1) 4M x 64 |
(1) 1M x 64 |
|
48MB |
(1) 4M x 64 |
(1) 2M x 64 |
|
64MB |
(1) 4M x 64 |
(1) 4M x 64 |
|
Note: The location of banks 2 & 3 are unidentified. Do not install DIMMs & SIMMs at the same time. | ||
|
CACHE CONFIGURATION | |||
|
Size |
Bank 0 |
SL1 |
TAG |
|
256KB |
(2) 32K x 32 |
Not installed |
Unidentified |
|
512KB |
(2) 32K x 32 |
256KB module installed |
Unidentified |
|
CPU SPEED SELECTION (CYRIX) | |||||||
|
CPU speed |
Clock speed |
Multiplier |
JP17 |
JP18 |
JP32 |
JP33 |
JP34 |
|
120MHz |
50MHz |
2x |
1 & 2 |
2 & 3 |
2 & 3 |
2 & 3 |
2 & 3 |
|
133MHz |
55MHz |
2x |
1 & 2 |
2 & 3 |
2 & 3 |
2 & 3 |
1 & 2 |
|
150MHz |
60MHz |
2x |
1 & 2 |
2 & 3 |
1 & 2 |
2 & 3 |
2 & 3 |
|
166MHz |
66MHz |
2x |
1 & 2 |
2 & 3 |
2 & 3 |
1 & 2 |
2 & 3 |
|
Note: Pins designated should be in the closed position. | |||||||
|
CPU SPEED SELECTION (AMD) | |||||||
|
CPU speed |
Clock speed |
Multiplier |
JP17 |
JP18 |
JP32 |
JP33 |
JP34 |
|
75MHz |
50MHz |
1.5x |
2 & 3 |
2 & 3 |
2 & 3 |
2 & 3 |
2 & 3 |
|
90MHz |
60MHz |
1.5x |
2 & 3 |
2 & 3 |
1 & 2 |
2 & 3 |
2 & 3 |
|
100MHz |
66MHz |
1.5x |
2 & 3 |
2 & 3 |
2 & 3 |
1 & 2 |
2 & 3 |
|
120MHz |
60MHz |
1.5x |
2 & 3 |
2 & 3 |
1 & 2 |
2 & 3 |
2 & 3 |
|
133MHz |
66MHz |
1.5x |
2 & 3 |
2 & 3 |
2 & 3 |
1 & 2 |
2 & 3 |
|
150MHz |
60MHz |
2x |
1 & 2 |
2 & 3 |
1 & 2 |
2 & 3 |
2 & 3 |
|
166MHz |
66MHz |
2x |
1 & 2 |
2 & 3 |
2 & 3 |
1 & 2 |
2 & 3 |
|
Note: Pins designated should be in the closed position. | |||||||
|
CPU SPEED SELECTION (INTEL) | |||||||
|
CPU speed |
Clock speed |
Multiplier |
JP17 |
JP18 |
JP32 |
JP33 |
JP34 |
|
75MHz |
50MHz |
1.5x |
2 & 3 |
2 & 3 |
2 & 3 |
2 & 3 |
2 & 3 |
|
90MHz |
60MHz |
1.5x |
2 & 3 |
2 & 3 |
1 & 2 |
2 & 3 |
2 & 3 |
|
100MHz |
66MHz |
1.5x |
2 & 3 |
2 & 3 |
2 & 3 |
1 & 2 |
2 & 3 |
|
120MHz |
60MHz |
2x |
1 & 2 |
2 & 3 |
1 & 2 |
2 & 3 |
2 & 3 |
|
133MHz |
66MHz |
2x |
1 & 2 |
2 & 3 |
2 & 3 |
1 & 2 |
2 & 3 |
|
150MHz |
60MHz |
2.5x |
1 & 2 |
1 & 2 |
1 & 2 |
2 & 3 |
2 & 3 |
|
166MHz |
66MHz |
2.5x |
1 & 2 |
1 & 2 |
2 & 3 |
1 & 2 |
2 & 3 |
|
200MHz |
66MHz |
3x |
2 & 3 |
1 & 2 |
2 & 3 |
1 & 2 |
2 & 3 |
|
Note: Pins designated should be in the closed position. | |||||||
|
CPU VOLTAGE SELECTION (SINGLE) | ||
|
Voltage |
JP2/F |
JP2/G |
|
3.3v |
Open |
Closed |
|
3.5v |
Closed |
Open |
|
CPU VOLTAGE SELECTION (DUAL) | ||||||
|
Voltage |
V core |
JP2/C |
JP2/D |
JP2/E |
JP2/F |
JP2/G |
|
3.3v |
2.5v |
Open |
Open |
Closed |
Open |
Closed |
|
3.3v |
2.7v |
Open |
Closed |
Open |
Open |
Closed |
|
3.3v |
2.9v |
Closed |
Open |
Open |
Open |
Closed |
|
3.5v |
2.5v |
Open |
Open |
Closed |
Closed |
Open |
|
3.5v |
2.7v |
Open |
Closed |
Open |
Closed |
Open |
|
3.5v |
2.9v |
Closed |
Open |
Open |
Closed |
Open |