EVEREX SYSTEMS, INC.
286/12 (EV-1815) - (ZIP VERSION)
|
Processor |
80286 |
|
Processor Speed |
12MHz |
|
Chip Set |
None |
|
Max. Onboard DRAM |
1MB |
|
Cache |
None |
|
BIOS |
AMI |
|
Dimensions |
355mm x 304mm |
|
I/O Options |
None |
|
NPU Options |
80287 |
|
CONNECTIONS | |||
|
Purpose |
Location |
Purpose |
Location |
|
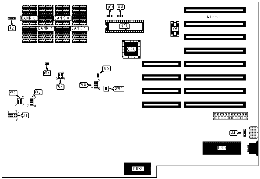
Front panel display |
J1 |
External battery |
J4 |
|
Speaker |
J2 | ||
|
Note: NPU speed must equal the speed of oscillator Y5 divided by 3. The location of J4 is unidentified. | |||
|
USER CONFIGURABLE SETTINGS | |||
|
Function |
Jumper/Switch |
Position | |
| » |
Monitor type select monochrome |
SW1/1 |
Open |
|
Monitor type select color |
SW1/1 |
Closed | |
| » |
Factory configured - do not alter |
W1 |
N/A |
| » |
Expansion bus (8-bit) speed select 6 wait states |
W2 |
pins 5 & 6 closed |
| » |
Expansion bus (8-bit) speed select 5 wait states |
W2 |
pins 3 & 4 closed |
|
Expansion bus (8-bit) speed select 4 wait states |
W2 |
pins 1 & 2 closed | |
| » |
Expansion bus (16-bit) speed select 2 wait states |
W3 |
pins 5 & 6 closed |
|
Expansion bus (16-bit) speed select 1 wait states |
W3 |
pins 7 & 8 closed | |
|
Expansion bus (16-bit) speed select 3 wait states |
W3 |
pins 3 & 4 closed | |
|
Expansion bus (16-bit) speed select 4 wait states |
W3 |
pins 1 & 2 closed | |
| » |
Factory configured - do not alter |
W4 |
N/A |
| » |
Factory configured - do not alter |
W5 |
N/A |
| » |
Factory configured - do not alter |
W6 |
pins 1 & 2 open |
| » |
Factory configured - do not alter |
W6 |
pins 5 & 6 open |
| » |
Factory configured - do not alter |
W6 |
pins 7 & 8 closed |
| » |
Factory configured - do not alter |
W7 |
pins 1 & 2 closed |
| » |
Factory configured - do not alter |
W8 |
pins 1 & 2 closed |
|
DRAM CONFIGURATION | ||
|
Size |
Bank 0 |
Bank 1 |
|
512KB |
(18) 4464 |
NONE |
|
1MB |
(18) 4464 |
(18) 4464 |
|
Note:This board uses ZIPs not DIPs. | ||
|
DRAM JUMPER CONFIGURATION | |
|
Size |
W6 |
|
512KB |
pins 3 & 4 closed |
|
1MB |
pins 3 & 4 open |