DIGITAL EQUIPMENT CORPORATION
PRIORIS ZX 5000MP
|
Processor |
Unidentified |
|
Processor Speed |
Unidentified |
|
Chip Set |
Unidentified |
|
Video Chip Set |
Unidentified |
|
Maximum Onboard Memory |
384MB (EDO supported) |
|
Maximum Video Memory |
Unidentified |
|
Cache |
Unidentified |
|
BIOS |
AMI |
|
Dimensions |
305mm x 244mm |
|
I/O Options |
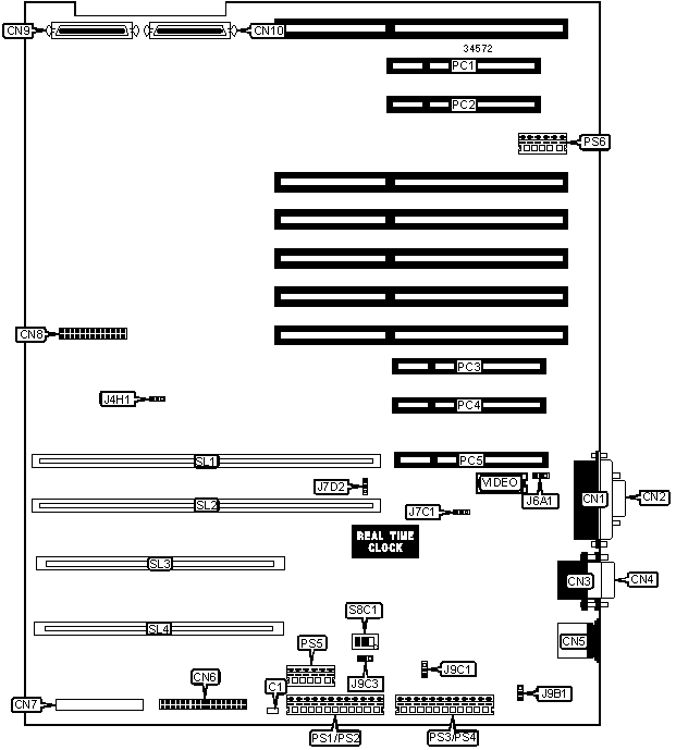
32-bit PCI slots (5), floppy drive interface, Ultra Wide SCSI interfaces (2), parallel port, PS/2 mouse port, serial ports (2), VGA feature connector, VGA port, CPU card slots (2), memory slots (2) |
|
NPU Options |
Unidentified |
|
CONNECTIONS | |||
|
Purpose |
Location |
Purpose |
Location |
|
Power supply enable connector |
C1 |
Ultra Wide SCSI interface |
CN10 |
|
Parallel port |
CN1 |
32-bit PCI slots |
PC1 – PC5 |
|
VGA port |
CN2 |
6-pin power connector |
PS1/PS2 |
|
Serial port 1 |
CN3 |
12-pin power connector |
PS3/PS4 |
|
Serial port 2 |
CN4 |
3.3v power connector |
PS5 |
|
PS/2 mouse port |
CN5 |
3.3v power connector |
PS6 |
|
Floppy drive interface |
CN6 |
CPU card slot 1 |
SL1 |
|
Power fan/control board connector |
CN7 |
CPU card slot 2 |
SL2 |
|
VGA feature connector |
CN8 |
Memory slot 2 |
SL3 |
|
Ultra Wide SCSI interface |
CN9 |
Memory slot 1 |
SL4 |
|
USER CONFIGURABLE SETTINGS | |||
|
Function |
Label |
Position | |
|
» |
Test development enabled |
J4H1 |
Pins 1 & 2 closed |
|
Test development disabled |
J4H1 |
Pins 2 & 3 closed | |
|
» |
Video sleep register select 3C3 |
J6A1 |
Pins 2 & 3 closed |
|
Video sleep register select 46E8 |
J6A1 |
Pins 1 & 2 closed | |
|
» |
Program boot block disabled |
J7C1 |
Pins 1 & 2 closed |
|
Program boot block enabled |
J7C1 |
Pins 2 & 3 closed | |
|
» |
Boot block update disabled |
J7D2 |
Pins 2 & 3 closed |
|
Boot block update enabled |
J7D2 |
Pins 1 & 2 closed | |
|
» |
Power control enabled |
J9C3 |
Pins 1 & 2 closed |
|
Power control disabled |
J9C3 |
Pins 2 & 3 closed | |
|
» |
CMOS memory normal operation |
S8C1/1 |
Off |
|
CMOS memory clear |
S8C1/1 |
On | |
|
» |
Password normal operation |
S8C1/2 |
Off |
|
Password clear |
S8C1/2 |
On | |
|
» |
Flash BIOS write enabled |
S8C1/3 |
On |
|
Flash BIOS write disabled |
S8C1/3 |
Off | |
|
SIMM CONFIGURATION |
|
Note: Board accepts up to 384MB of memory. The configuration is unidentified. |
|
CACHE CONFIGURATION |
|
Note: The location and size of the cache is unidentified. |
|
VIDEO MEMORY CONFIGURATION |
|
Note: The video memory configuration is unidentified. |
|
FLOPPY DRIVE SELECTION | |||
|
Setting |
J9B1 |
J9C1 | |
| » |
1.44MB |
Pins 1 & 2 closed |
Pins 1 & 2 closed |
|
2.88MB |
Pins 2 & 3 closed |
Pins 2 & 3 closed | |