DELL COMPUTER CORPORATION
OPTIPLEX GXL/GXM
|
Processor |
Pentium |
|
Processor Speed |
90/100/120/133/150/166/200MHz |
|
Chip Set |
Intel |
|
Video Chip Set |
S3 |
|
Maximum Onboard Memory |
128MB (EDO supported) |
|
Maximum Video Memory |
2MB |
|
Cache |
256/512KB |
|
BIOS |
Unidentified |
|
Dimensions |
330mm x 218mm |
|
I/O Options |
Audio in-CD-ROM, Ethernet 10BaseT connector, floppy drive interface, IDE interfaces (2), parallel port, PS/2 mouse port, serial ports (2), VESA feature connector, VGA port, riser slot, cache slot, ATX power connector, line in, line out, microphone in |
|
NPU Options |
None |
|
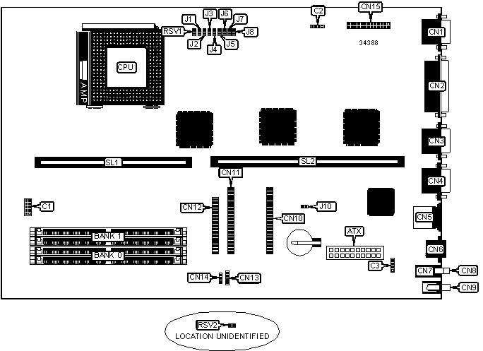
CONNECTIONS | |||
|
Purpose |
Location |
Purpose |
Location |
|
ATX power connector |
ATX |
Microphone in |
CN8 |
|
Front panel connector |
C1 |
Line out |
CN9 |
|
IDE interface LED 1 |
C2 |
IDE interface 1 |
CN10 |
|
IDE interface LED 2 |
C3 |
IDE interface 2 |
CN11 |
|
VGA port |
CN1 |
Floppy drive interface |
CN12 |
|
Parallel port |
CN2 |
Audio in-CD-ROM |
CN13 |
|
Serial port 2 |
CN3 |
Chassis fan power |
CN14 |
|
Serial port 1 |
CN4 |
VESA feature connector |
CN15 |
|
PS/2 mouse port |
CN5 |
Cache slot |
SL1 |
|
Ethernet 10BaseT connector |
CN6 |
Riser slot |
SL2 |
|
Line in |
CN7 | ||
|
USER CONFIGURABLE SETTINGS | |||
|
Function |
Label |
Position | |
|
» |
Factory configured - do not alter |
J1 |
Open |
|
» |
Password enabled |
J2 |
Closed |
|
|
Password disabled |
J2 |
Open |
|
» |
Factory configured - do not alter |
J8 |
Open |
|
» |
EPROM normal operation |
J10 |
Open |
|
EPROM clear |
J10 |
Closed | |
|
DRAM CONFIGURATION | ||
|
Size |
Bank 0 |
Bank 1 |
|
8MB |
(2) 1M x 32 |
None |
|
16MB |
(2) 2M x 32 |
None |
|
16MB |
(2) 1M x 32 |
(2) 1M x 32 |
|
24MB |
(2) 2M x 32 |
(2) 1M x 32 |
|
32MB |
(2) 4M x 32 |
None |
|
32MB |
(2) 2M x 32 |
(2) 2M x 32 |
|
40MB |
(2) 4M x 32 |
(2) 1M x 32 |
|
48MB |
(2) 4M x 32 |
(2) 2M x 32 |
|
64MB |
(2) 8M x 32 |
None |
|
64MB |
(2) 4M x 32 |
(2) 4M x 32 |
|
72MB |
(2) 8M x 32 |
(2) 1M x 32 |
|
80MB |
(2) 8M x 32 |
(2) 2M x 32 |
|
96MB |
(2) 8M x 32 |
(2) 4M x 32 |
|
128MB |
(2) 8M x 32 |
(2) 8M x 32 |
|
CACHE CONFIGURATION | |
|
Size |
SL1 |
|
256KB |
256KB module installed |
|
512KB |
512KB module installed |
|
VIDEO MEMORY CONFIGURATION |
|
Note: Board accepts 2MB of video memory. The location and configuration is unidentified. |
|
CPU SPEED SELECTION | |||||
|
CPU speed |
Clock speed |
Multiplier |
J3 |
J4 |
J5 |
|
90MHz |
60MHz |
1.5x |
Open |
Open |
Open |
|
100MHz |
66MHz |
1.5x |
Open |
Open |
Open |
|
120MHz |
60MHz |
2x |
Open |
Open |
Closed |
|
133MHz |
66MHz |
2x |
Open |
Closed |
Open |
|
150MHz |
60MHz |
2.5x |
Closed |
Open |
Open |
|
166MHz |
66MHz |
2.5x |
Open |
Open |
Open |
|
200MHz |
66MHz |
3x |
Open |
Open |
Open |
|
CPU SPEED SELECTION (CON’T) | ||||||
|
CPU speed |
Clock speed |
Multiplier |
J6 |
J7 |
RSV1 |
RSV2 |
|
90MHz |
60MHz |
1.5x |
Open |
Closed |
Open |
Open |
|
100MHz |
66MHz |
1.5x |
Closed |
Open |
Open |
Open |
|
120MHz |
60MHz |
2x |
Open |
Open |
Open |
Open |
|
133MHz |
66MHz |
2x |
Open |
Open |
Open |
Open |
|
150MHz |
60MHz |
2.5x |
Open |
Open |
Open |
Open |
|
166MHz |
66MHz |
2.5x |
Open |
Open |
Closed |
Open |
|
200MHz |
66MHz |
3x |
Open |
Open |
Open |
Closed |