COMPAQ COMPUTER CORPORATION
Portable II (Model 000318)
|
Processor |
80286 |
|
Processor Speed |
8MHz |
|
Chip Set |
None |
|
Max. Onboard DRAM |
640KB |
|
Cache |
None |
|
BIOS |
Compaq |
|
Dimensions |
302mm x 256mm |
|
I/O Options |
External memory card |
|
NPU Options |
80287 |
|
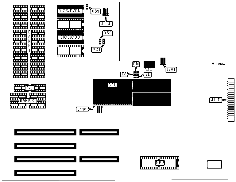
CONNECTIONS | |||
|
Purpose |
Location |
Purpose |
Location |
|
Drive power |
J110 |
Main power |
J117 |
|
Speaker |
J114 |
Internal monitor power |
J201 |
|
USER CONFIGURABLE SETTINGS | |||
|
Function |
Switch |
Position | |
| » |
Monitor type select Compaq VDU, EGA or RGBI |
ED |
pins 2 & 3 closed |
|
Monitor type select monochrome (MDA) |
ED |
pins 1 & 2 closed | |
| » |
CPU speed select 8MHz |
ES |
pins 1 & 2 closed |
|
CPU speed select 6MHz |
ES |
pins 2 & 3 closed | |
| » |
Factory configured - do not alter |
EM |
N/A |
|
DRAM CONFIGURATION | |||
|
Size |
Bank 0 |
P-0 |
Bank 1 |
|
128KB |
(4) 4464 |
(2) 4164 |
NONE |
|
256KB |
(4) 4464 |
(2) 4164 |
(18) 4164 |
|
640KB |
(4) 4464 |
(2) 4164 |
(18) 41256 |
|
DRAM CONFIGURATION | |||
|
Memory recognized |
MS1 |
MS2 |
MS3 |
|
None |
Setting G |
Setting G |
N/A |
|
256KB |
Setting V |
Setting G |
N/A |
|
512KB |
Setting G |
Setting V |
N/A |
|
640KB |
Setting V |
Setting V |
N/A |
|
1MB |
N/A |
N/A |
Setting V |
|
1.5MB |
N/A |
N/A |
Setting G |
|
Note:The settings G and V are silk-screened on the board. The actual pin connections are unknown. 1MB and 1.5MB configurations require the system memory card to be installed. | |||