MAXSPEED
PS16
|
Card Type |
Serial card |
|
Chip Set |
Unidentified |
|
Maximum Onboard Memory |
Unidentified |
|
I/O Options |
Serial ports (16) via connector cable |
|
Data Bus |
32-bit PCI |
|
Card Size |
Half-length full-height card |
|
CONNECTIONS | |
|
Function |
Label |
|
62 pin connector |
CN1 |
|
Note: The 62 pin connector is then connected to the PS16 Device for the 16 ports. | |
|
HOST ADAPTER NUMBER | |||||
|
Number |
SW1/A |
SW1/B |
SW1/C |
SW1/D | |
| » |
0 |
Off |
Off |
Off |
Off |
|
1 |
On |
Off |
Off |
Off | |
|
2 |
Off |
On |
Off |
Off | |
|
3 |
On |
On |
Off |
Off | |
|
4 |
Off |
Off |
On |
Off | |
|
5 |
On |
Off |
On |
Off | |
|
6 |
Off |
On |
On |
Off | |
|
7 |
On |
On |
On |
Off | |
|
8 |
Off |
Off |
Off |
On | |
|
9 |
On |
Off |
Off |
On | |
|
10 |
Off |
On |
Off |
On | |
|
11 |
On |
On |
Off |
On | |
|
12 |
Off |
Off |
On |
On | |
|
13 |
On |
Off |
On |
On | |
|
14 |
Off |
On |
On |
On | |
|
15 |
On |
On |
On |
On | |
|
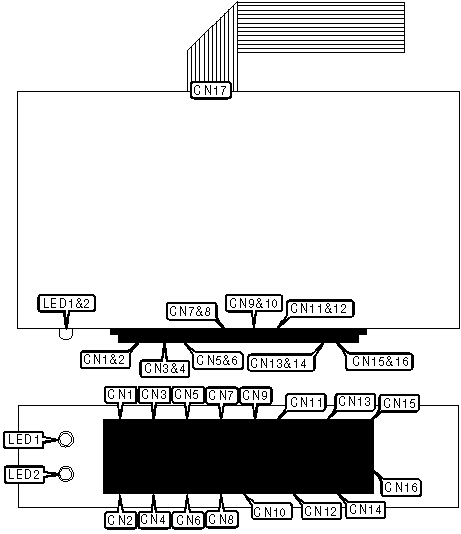
CONNECTIONS | |||
|
Function |
Label |
Function |
Label |
|
UTP connector (RJ-45) |
CN1 |
UTP connector (RJ-45) |
CN10 |
|
UTP connector (RJ-45) |
CN2 |
UTP connector (RJ-45) |
CN11 |
|
UTP connector (RJ-45) |
CN3 |
UTP connector (RJ-45) |
CN12 |
|
UTP connector (RJ-45) |
CN4 |
UTP connector (RJ-45) |
CN13 |
|
UTP connector (RJ-45) |
CN5 |
UTP connector (RJ-45) |
CN14 |
|
UTP connector (RJ-45) |
CN6 |
UTP connector (RJ-45) |
CN15 |
|
UTP connector (RJ-45) |
CN7 |
UTP connector (RJ-45) |
CN16 |
|
UTP connector (RJ-45) |
CN8 |
62 pin connector to card |
CN17 |
|
UTP connector (RJ-45) |
CN9 | ||
|
DIAGNOSTIC LED(S) | |||
|
LED |
Color |
Status |
Condition |
|
LED1 |
Unidentified |
On |
Error detected |
|
LED1 |
Unidentified |
Off |
No error detected |
|
LED2 |
Unidentified |
Blinking |
Data is being received/transmitted |
|
LED2 |
Unidentified |
Off |
Data is not being received/transmitted |