DISTRIBUTED PROCESSING TECHNOLOGY
PM2124, PM2124W, PM2124-MAC, PM2124W-MAC
|
| |
|
Data bus: |
32-bit PCI |
|
Size: |
Three-quarter length, full-height card |
|
Hard drive supported: |
Up to seven SCSI-2 or Fast SCSI-2 devices (PM2124/PM2124-MAC) Up to fifteen Wide SCSI-2 devices (PM2124W/PM2124W-MAC) |
|
Floppy drives supported: |
None |
|
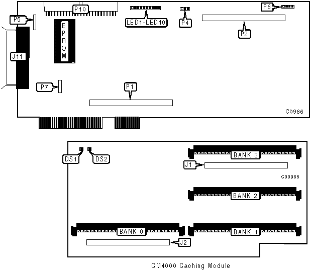
CONNECTIONS (CM4000 CACHING MODULE) | |
|
Function |
Location |
|
Fault LED (red) |
DS1 |
|
ECC enabled LED (green) |
DS2 |
|
Proprietary CM4000 connector - caching board to controller |
J1 |
|
Proprietary CM4000 connector - caching board to controller |
J2 |
|
Note: Proprietary connectors J1 and J2 are on the reverse side of the board. | |
|
CONNECTIONS (CONTROLLER) | |
|
Function |
Location |
|
50/68-pin SCSI connector - external |
J11 |
|
Proprietary CM4000 connector - controller to caching board |
P1 |
|
Proprietary CM4000 connector - controller to caching board |
P2 |
|
3-pin connector - factory test LED |
P4 |
|
4-pin connector - drive active LED |
P6 |
|
Proprietary DM4000 (disk array module) connector |
P5 |
|
Proprietary DM4000 (disk array module) connector |
P7 |
|
50/68-pin SCSI connector - internal |
P10 |
|
LED - adapter busy |
LED1 |
|
LED - computer bus transfer to adapter |
LED2 |
|
LED - computer bus transfer from adapter |
LED3 |
|
LED - cache hit |
LED4 |
|
LED - disk read/ahead active |
LED5 |
|
LED - disk read |
LED6 |
|
LED - disk write |
LED7 |
|
LED - adapter reset |
LED8 |
|
LED - interrupt to computer pending |
LED9 |
|
LED - DRQ to computer asserted |
LED10 |
|
Note: 50-pin ports are on models PM2124 and PM2124-MAC. 68-pin ports are on the PM2124W and PM2124W-MAC. | |
|
CACHING MODULE DRAM CONFIGURATION | ||||
|
Size |
Bank 0 |
Bank 1 |
Bank 2 |
Bank 3 |
|
1MB |
(1) 256K x 36 |
None |
None |
None |
|
1MB |
None |
(1) 256K x 36 |
None |
None |
|
1MB |
None |
None |
(1) 256K x 36 |
None |
|
1MB |
None |
None |
None |
(1) 256K x 36 |
|
2MB |
(1) 256K x 36 |
(1) 256K x 36 |
None |
None |
|
DRAM CONFIGURATION (CONTINUED) | ||||
|
Size |
Bank 0 |
Bank 1 |
Bank 2 |
Bank 3 |
|
2MB |
None |
(1) 256K x 36 |
(1) 256K x 36 |
None |
|
2MB |
None |
None |
(1) 256K x 36 |
(1) 256K x 36 |
|
3MB |
(1) 256K x 36 |
(1) 256K x 36 |
(1) 256K x 36 |
None |
|
3MB |
None |
(1) 256K x 36 |
(1) 256K x 36 |
(1) 256K x 36 |
|
3MB |
(1) 256K x 36 |
None |
(1) 256K x 36 |
(1) 256K x 36 |
|
3MB |
(1) 256K x 36 |
(1) 256K x 36 |
None |
(1) 256K x 36 |
|
4MB |
(1) 256K x 36 |
(1) 256K x 36 |
(1) 256K x 36 |
(1) 256K x 36 |
|
4MB |
(1) 1M x 36 |
None |
None |
None |
|
4MB |
None |
(1) 1M x 36 |
None |
None |
|
4MB |
None |
None |
(1) 1M x 36 |
None |
|
4MB |
None |
None |
None |
(1) 1M x 36 |
|
8MB |
(1) 1M x 36 |
(1) 1M x 36 |
None |
None |
|
8MB |
None |
(1) 1M x 36 |
(1) 1M x 36 |
None |
|
8MB |
None |
None |
(1) 1M x 36 |
(1) 1M x 36 |
|
12MB |
(1) 1M x 36 |
(1) 1M x 36 |
(1) 1M x 36 |
None |
|
12MB |
None |
(1) 1M x 36 |
(1) 1M x 36 |
(1) 1M x 36 |
|
12MB |
(1) 1M x 36 |
None |
(1) 1M x 36 |
(1) 1M x 36 |
|
12MB |
(1) 1M x 36 |
(1) 1M x 36 |
None |
(1) 1M x 36 |
|
16MB |
(1) 1M x 36 |
(1) 1M x 36 |
(1) 1M x 36 |
(1) 1M x 36 |
|
16MB |
(1) 4M x 36 |
None |
None |
None |
|
16MB |
None |
(1) 4M x 36 |
None |
None |
|
16MB |
None |
None |
(1) 4M x 36 |
None |
|
16MB |
None |
None |
None |
(1) 4M x 36 |
|
32MB |
(1) 4M x 36 |
(1) 4M x 36 |
None |
None |
|
32MB |
None |
(1) 4M x 36 |
(1) 4M x 36 |
None |
|
32MB |
None |
None |
(1) 4M x 36 |
(1) 4M x 36 |
|
48MB |
(1) 4M x 36 |
(1) 4M x 36 |
(1) 4M x 36 |
None |
|
48MB |
None |
(1) 4M x 36 |
(1) 4M x 36 |
(1) 4M x 36 |
|
48MB |
(1) 4M x 36 |
None |
(1) 4M x 36 |
(1) 4M x 36 |
|
48MB |
(1) 4M x 36 |
(1) 4M x 36 |
None |
(1) 4M x 36 |
|
64MB |
(1) 4M x 36 |
(1) 4M x 36 |
(1) 4M x 36 |
(1) 4M x 36 |
|
Notes: Although not shown above, 1MB, 4MB and 16MB SIMMs can be combined and DPT ECC SIMMs can replace parity SIMMs of 4MB or 16MB. Single sided SIMMs are preferred, but low-profile double sided 2MB and 8MB increments are supported. | ||||