DISTRIBUTED PROCESSING TECHNOLOGY
PM2042W/PM2042FW/PM2142W/PM2142FW
|
| |
|
Data bus: |
32-bit EISA |
|
Size: |
Half length, full-height card |
|
Hard drive supported: |
Fifteen SCSI-Wide,or eight SCSI-Wide with seven SCSI-2 Narrow SCSI-3 and Fast SCSI devices also supported |
|
Floppy drives supported: |
Two 360KB, 720KB, 1.2MB, or 1.44MB drives (PM2042FW and PM2142FW only) |
|
CONNECTIONS | |
|
Function |
Location |
|
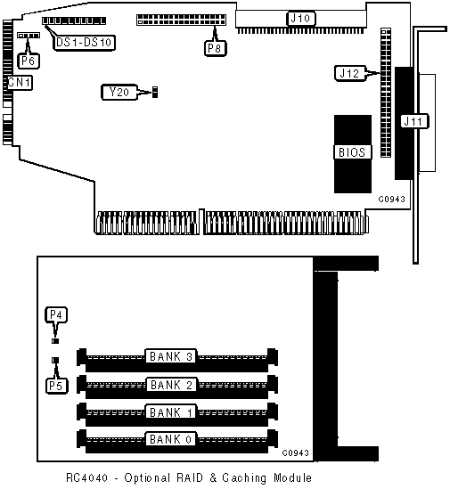
RC4040 connector |
CN1 |
|
68-pin SCSI connector - internal |
J10 |
|
68-pin SCSI connector - external |
J11 |
|
50-pin SCSI connector - internal |
J12 |
|
LED - ECC enabled (green) |
P4 |
|
LED - memory fault (red) |
P5 |
|
4-pin connector - drive active LED |
P6 |
|
34-pin cable connector - floppy drive (PM2042FW and PM2142FW only) |
P8 |
|
LED - adapter busy |
DS1 |
|
LED - computer bus transfer to adapter |
DS2 |
|
LED - computer bus transfer from adapter |
DS3 |
|
LED - cache hit |
DS4 |
|
LED - disk read/ahead active |
DS5 |
|
LED - disk read |
DS6 |
|
LED - disk write |
DS7 |
|
LED - adapter reset |
DS8 |
|
LED - interrupt to computer pending |
DS9 |
|
LED - DRQ to computer asserted |
DS10 |
|
USER CONFIGURABLE SETTINGS | |||
|
Function |
Location |
Setting | |
| » |
Floppy drive interface enabled |
Y20 |
Closed |
|
Floppy drive interface disabled |
Y20 |
Open | |
|
Note: Floppy drives only on models PM2042FW and PM2142FW. | |||
|
DRAM CONFIGURATION | ||||
|
Size |
Bank 0 |
Bank 1 |
Bank 2 |
Bank 3 |
|
1MB |
(1) 256K x 36 |
None |
None |
None |
|
1MB |
None |
(1) 256K x 36 |
None |
None |
|
1MB |
None |
None |
(1) 256K x 36 |
None |
|
1MB |
None |
None |
None |
(1) 256K x 36 |
|
2MB |
(1) 256K x 36 |
(1) 256K x 36 |
None |
None |
|
2MB |
None |
(1) 256K x 36 |
(1) 256K x 36 |
None |
|
2MB |
None |
None |
(1) 256K x 36 |
(1) 256K x 36 |
|
3MB |
(1) 256K x 36 |
(1) 256K x 36 |
(1) 256K x 36 |
None |
|
3MB |
None |
(1) 256K x 36 |
(1) 256K x 36 |
(1) 256K x 36 |
|
3MB |
(1) 256K x 36 |
None |
(1) 256K x 36 |
(1) 256K x 36 |
|
3MB |
(1) 256K x 36 |
(1) 256K x 36 |
None |
(1) 256K x 36 |
|
4MB |
(1) 256K x 36 |
(1) 256K x 36 |
(1) 256K x 36 |
(1) 256K x 36 |
|
DRAM CONFIGURATION CONTINUED | ||||
|
Size |
Bank 0 |
Bank 1 |
Bank 2 |
Bank 3 |
|
4MB |
(1) 1M x 36 |
None |
None |
None |
|
4MB |
None |
(1) 1M x 36 |
None |
None |
|
4MB |
None |
None |
(1) 1M x 36 |
None |
|
4MB |
None |
None |
None |
(1) 1M x 36 |
|
8MB |
(1) 1M x 36 |
(1) 1M x 36 |
None |
None |
|
8MB |
None |
(1) 1M x 36 |
(1) 1M x 36 |
None |
|
8MB |
None |
None |
(1) 1M x 36 |
(1) 1M x 36 |
|
12MB |
(1) 1M x 36 |
(1) 1M x 36 |
(1) 1M x 36 |
None |
|
12MB |
None |
(1) 1M x 36 |
(1) 1M x 36 |
(1) 1M x 36 |
|
12MB |
(1) 1M x 36 |
None |
(1) 1M x 36 |
(1) 1M x 36 |
|
12MB |
(1) 1M x 36 |
(1) 1M x 36 |
None |
(1) 1M x 36 |
|
16MB |
(1) 1M x 36 |
(1) 1M x 36 |
(1) 1M x 36 |
(1) 1M x 36 |
|
16MB |
(1) 4M x 36 |
None |
None |
None |
|
16MB |
None |
(1) 4M x 36 |
None |
None |
|
16MB |
None |
None |
(1) 4M x 36 |
None |
|
16MB |
None |
None |
None |
(1) 4M x 36 |
|
32MB |
(1) 4M x 36 |
(1) 4M x 36 |
None |
None |
|
32MB |
None |
(1) 4M x 36 |
(1) 4M x 36 |
None |
|
32MB |
None |
None |
(1) 4M x 36 |
(1) 4M x 36 |
|
48MB |
(1) 4M x 36 |
(1) 4M x 36 |
(1) 4M x 36 |
None |
|
48MB |
None |
(1) 4M x 36 |
(1) 4M x 36 |
(1) 4M x 36 |
|
48MB |
(1) 4M x 36 |
None |
(1) 4M x 36 |
(1) 4M x 36 |
|
48MB |
(1) 4M x 36 |
(1) 4M x 36 |
None |
(1) 4M x 36 |
|
64MB |
(1) 4M x 36 |
(1) 4M x 36 |
(1) 4M x 36 |
(1) 4M x 36 |
|
Notes: Although not shown above, 1MB, 4MB and 16MB SIMMs can be combined and DPT ECC SiMMs can replace parity SIMMs of 4MB or 16MB. Single sided SIMMs are preferred, but low-profile double sided 2M and 8MB increments are supported. | ||||